
Ronin's Path
A downloadable game
Brief
For the brief for this project i had the opportunity to create a game of any genre and any theme. In the end i decided to create a Japanese 2d side scrolling game. For this i had to create a level blockout showcasing the games design.
Research
I did a lot of research for this project with games like Katana zero, ghost of Tsushima, Okami, Trek To Yomi, ninja Gaiden, mark of the ninja, Aragami, Nioh, Sekiro and Metal Gear Rising as my main sources of inspiration. For each of these games i decided to look at the overview of the games, art style of the games, level mechanics, environment, mechanics, what mechanic or skill the player can learn in each level, goals and challenges - does the player gain a high score (Score System), what is the games replay ability like, what is the characters goal in these games, what happens if the player does something wrong (Consequences through decisions/ player choices), Challenges including health loss, loss of inventory, currency loss in these games, reviews from steam showcasing the games positives and negatives, The games UI and finally pros and cons of the games.
Development
When looking at the development for this blockout, i used the website Dungeon scrawl. Dungeon scrawl is a free map maker that everyone can use. This is the one i used to create my 4 levels in this blockout before adding this into unity. I used previous research to help me create various aspects of these levels to make them more interesting and to build them around my mechanics.




Here are my initial designs that i sketched out for my levels. Once i was happy with how these looked i then transferred them into dungeon scrawl. As you can see i only wrote very simple descriptions here that i would improve upon in dungeon scrawl. This was because of space and ease of use. i found it easier to quickly sketch these out by hand but when i came to input them into the computer there was far more room to type out longer descriptions.
Dungeon Scrawl.






Here are the designs i have made in dungeon scrawl. I originally designed them by hand on paper for ease of use then transferred them into dungeon scrawl to make them more easier to read. After that i then used these pictures to help with my designs in unity. Imputing these allowed me to be far more descriptive and have a clearer image of my levels. Although i designed many levels i would only make some of these levels into unity, however the design process was very useful to me.
Final product
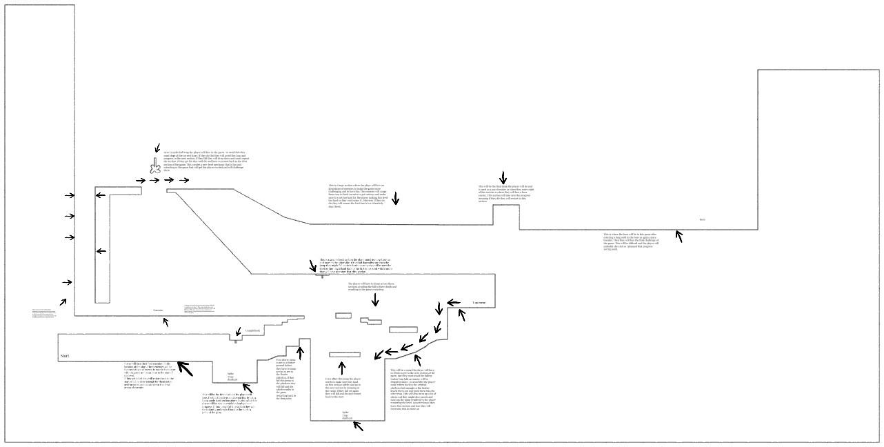
For the final product of my game i created 4 levels the player will be able to explore using the mouse showcasing what i want to create for my game and how the player will play it (From my perspective) in text. The text will also showcase what mechanics they will use and what the player will face and the consequences they could face from that. Due to time i couldn't create a basic design for some of these assets so instead i have added a box with text stating what i want for this. I have also created a box to the left of the start of the level which showcases what the player will face in the level and what mechanics will be used.




Here is the first level of the games blockout. This is here to serve as a sort of tutorial for the player to understand the game and the basic mechanics for it. Firstly, the player is introduced to the information page which will tell the player the mechanics in this level, what what they will learn in this level as well as what the player will face.
For the 3 images showcasing my level design as you can see there are text boxes with arrows which tell the player what should be here or what they will learn. I started off with teaching the player how to walk and jump in the first section of my level. This is so the player understands the basic mechanics of the game. They will also understand the player cant just jump to the section and must jump on multiple platforms to get to to their main point to progress. I have also added spikes (spike trap) which the player will have to jump over to avoid. Then, I showed the player the use of a new ability of the wall jump mechanic. Followed by a jump section they will have to do unless they will fall to the bottom and must climb back up which there will be enemies. In the last section the player will face more enemies before progressing to the end









Level 2
These pictures show various parts of my level. The first one being where the player starts and advances up to a point that they have to double jump to progress. After this, the player will be introduced to a new section i have added for the game. Firstly, the player will have to fight a bunch of enemies and chose whether or not they would like to jump on these platforms and go on top of the building and progress that way or go around and use the wall jumping method to climb up. The first (TOP) route is the fastest and is to show there will be multiple alternative routes later. After that section then the player will face more enemies and then use the new grapple hook mechanic which the player will have to swing across to get to the other side. Where then they will face more enemies before coming across a wall jumping grapplehook section for the player to reach the top of the map going on to the side boss and finishing the level.










Level 3
Firstly, again the player is introduced to the section where it tells the player what they will learn, face and use for this level.
As the player has learnt a new mechanic called dash i first showcased the mechanic as the player will have to use it to jump past a section if not they will fall and will have to restart the level. The player will then have to use this mechanic after climbing up a section to progress to the next platforms in the game. This will be repeated again until the player must fight a bunch of enemies. Then the player will go down a ramp before jumping and progressing to the next platform where they will have to take down an enemy. Then they will use the previous grapple hook mechanic to swing to another section facing more enemies/ side boss. Then they will jump on a platform and again using the mechanic grapple hook swing to the wall and wall jump to the top of the section before facing a mini boss.









Level 4
Like the previous levels the player will see what they will face and use in the level.
First the player will instantly face enemies before having to grapple hook to avoid the trap below. Then they will jump to get to higher ground so they can move to the next platform without falling off the ledge. Then the player must jump on the ramp and avoid the log trap by going back and returning to the previous platform and timing the next section to avoid this and to jump to the next platform. After this the player will jump to other platforms before using the grapplehook mechanic to swing to the other side to face more enemies. After the player takes these out they will have to go and use the wall jump mechanic to climb up to the top of the level whilst avoiding fire traps. The player must time their jumps to not get hit by this trap. after this the player will have to face a spike ball trap which to avoid they must successfully use the dash mechanic at the right time to go past it and avoid the attack. If not they could either have to restart or fall to the bottom section again. Then they will have to face a large amounts of enemies before getting to a safe point to face the boss at the end of the game which the player must take out to finish the level.






